学校主页
联系我们
服务大厅
网站首页
学院概况
学院简介
学科简介
历史沿革
组织机构
现任领导
历任领导
联系我们
师资队伍
生态系
环境科学与工程系
实践教学示范中心
行政管理
博士后
荣退休教师
人才培养
本科教育
研究生教育
留学生教育
院友风采
动态要闻
成果展示
教学科研
教学科研团队
科研平台
学术活动
科研成果
实验室管理
党群工作
党建工作
工会工作
学生工作
学工动态
就业创业
社会服务
学院新闻
校企合作
教育培训
科技服务
通知公告
下载专区
培养方案
学位点建设
培养方案
专业招生
文件制度
下载专区
首页
>
人才培养
>
研究生教育
>
培养方案
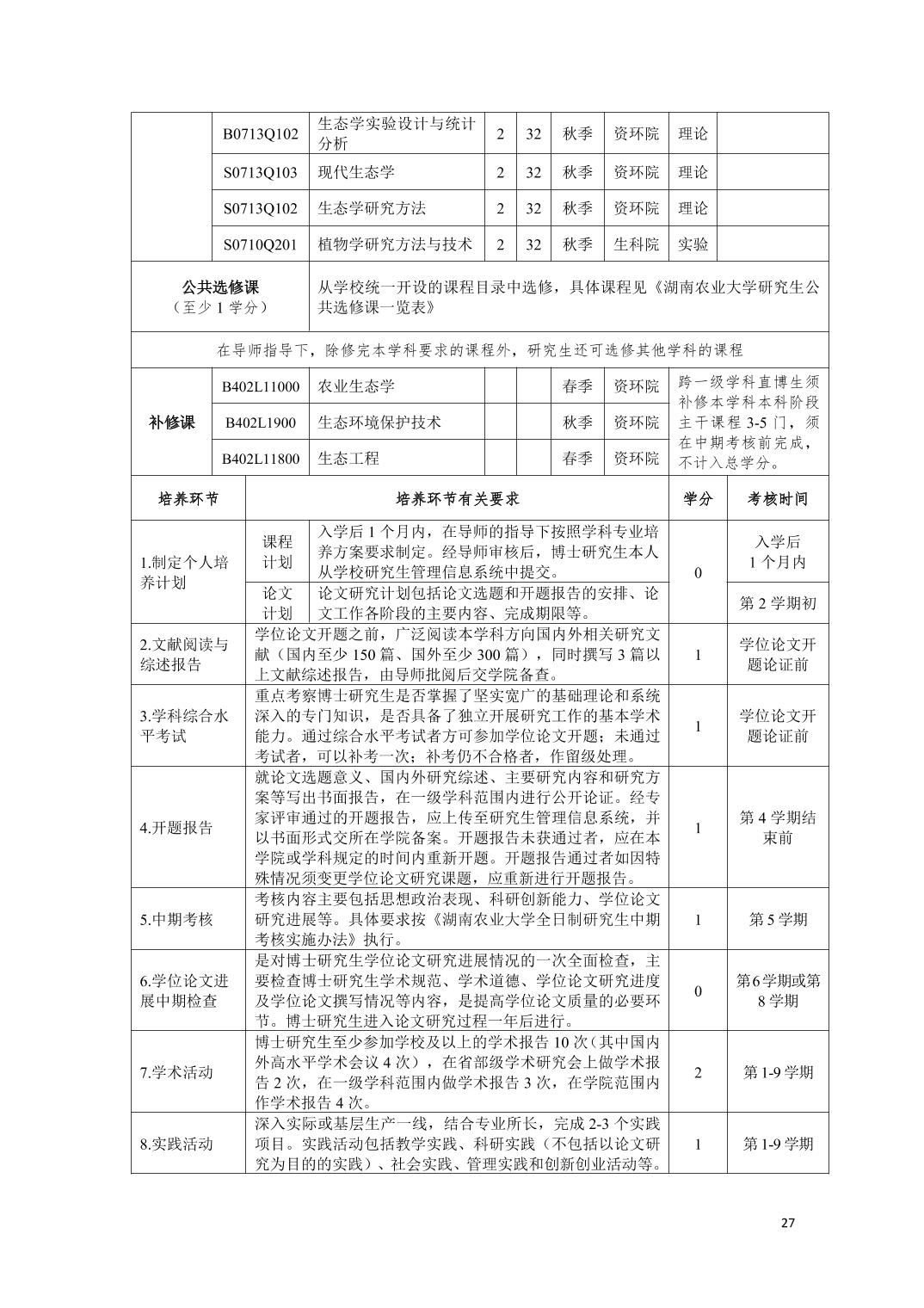
生态学 学科学术型博士研究生培养方案(2021版)
时间: 2022/10/26 作者: 点击:
次
点击下载文件:
上一篇:
环境科学与工程 学科学术型硕士研究生培养方案(2021版)
下一篇:
农业硕士专业学位资源利用与植物保护领域培养方案(2018版)