杨惠麟团队 ECOTOX ENVIRON SAFE:福寿螺肠道微生物与代谢适应:揭示其耐寒性的新见解

成果简介
近日,湖南农业大学环境与生态学院杨惠麟副教授在毒理学领域著名学术期刊Ecotoxicology and Environmental Safety上发表了题为“Gut microbiota and metabolic adaptations in apple snails Pomacea canaliculata: Insights into cold tolerance”的论文。本文探讨了不同纬度地区福寿螺肠道微生物群对冷胁迫的协同反应和潜在分子机制。研究发现高纬度地区福寿螺在冷胁迫下表现出更高存活率、能量水平和抗氧化酶活性。蛋白组学表明高纬度福寿螺中脂肪酸合成和能量代谢相关蛋白质如脂肪酸结合蛋白(FABP)、丙酮酸脱氢酶 E1 组分(PDHE1)、醛酮还原酶(AKR)显著上调,宏基因组发现肠道微生物嗜冷菌(如Frackibacter,Massilia),脂质代谢相关微生物(Herbiconiux、Achromobacter),和乳酸菌(Aerococcus, Vagocococcus)丰度提升,代谢组研究显示19种长链脂肪酸合成增加。而且,蛋白质、肠道微生物和代谢物之间具有显著相关性。肠道微生物协同调控宿主脂肪酸合成相关蛋白,提升脂肪酸代谢、增强能量供应和细胞膜流动性,改善福寿螺的耐寒性。这项研究强调了肠道微生物群在调节福寿螺耐寒性中的关键作用,为入侵物种适应气候变化提供了新的见解。
图文摘要

引言
福寿螺是世界性的外来入侵物种,威胁全球农业生产与生态安全。全球变暖加剧促使福寿螺生存和繁殖范围扩大到更高的海拔地区。耐寒性是福寿螺入侵能力的关键决定因素。福寿螺拥有独特的肠道微生物群,而且肠道微生物组成和代谢特征对其耐寒性至关重要。外部环境因素如地理纬度塑造了福寿螺肠道微生物群的结构和功能,进而调节宿主代谢过程、细胞功能和组织稳态。可以推测,高纬度地区福寿螺肠道微生物群在入侵过程中发生了显著的结构和功能改变,从而协同增强宿主的低温适应性。然而,肠道微生物群介导宿主耐寒性的调控机制及其与冷胁迫代谢物的相互作用仍不清晰。本研究以福寿螺为研究对象,采用多学科方法探讨不同纬度福寿螺肠道微生物群对冷胁迫的协同反应和潜在分子机制,为肠道微生物群与宿主福寿螺抗寒性之间的相互作用提供了新见解。
图文导读
1. 冷胁迫下福寿螺存活率及生理生化特性
在0℃冷胁迫下,高纬度组福寿螺的存活率显著高于低纬度组(图1A)。高纬度组在5℃冷胁迫和随后0℃处理后的存活率明显更高(图1C),表明福寿螺抗寒性有纬度差异性。此外,冷胁迫下高纬度组福寿螺的GSH-PX和CAT酶活性显著高于低纬度组(图1D,E)。在冷胁迫72和96小时后,高纬度组福寿螺的FFA水平显著提升(图1F)。

图1 冷胁迫对不同纬度地区福寿螺的表型影响。A:0℃不同时间处理下福寿螺的存活率。B和C:10℃(B)和5℃(C)冷胁迫处理下福寿螺的存活率。D、E和F:5℃不同时间处理下福寿螺的GSH-PX(D)、CAT(E)和FFA(F)活性。
2. 冷胁迫下福寿螺肠道微生物群落结构组成变化
宏基因组分析发现冷胁迫导致福寿螺肠道微生物群落结构发生显著变化(图2A)。LEfSe分析确定拟杆菌(Bacteroides)是低纬度组福寿螺富集的生物标志物。高纬度组中Henriciella、Herbiconiux、Frackibacter和Lahexavirus等属相对丰度显著升高,而Abditibacterium和Peltula属相对丰度显著降低(图2C)。KEGG注释发现,高纬度组福寿螺细胞色素P450异生物质代谢、药物代谢-细胞色素P450等通路显著上调(图2B)。高纬度组福寿螺中包括M00974(甜菜碱代谢)、M00155(细胞色素c氧化酶)和M00129(甘油磷脂生物合成)等KEGG模块相对丰度显著升高(图2D)。LEfSe分析显示,高纬度组福寿螺碳水化合物活性酶(CAZymes)功能模块如CBM14、CBM22和CBM47显著富集(图2E)。结果表明不同纬度地区福寿螺肠道微生物特异性功能特征与其不同的耐寒机制有关。

图2 冷胁迫对不同纬度地区福寿螺肠道微生物群落结构组成的影响。A:高纬度组和低纬度组福寿螺肠道微生物群的主成分分析图。MetagenomeSeq分析显著富集的KEGG通路(B)和模块(D)。C:MetagenomeSeq分析福寿螺肠道微生物属水平的差异。E: LEfSe分析CAZymes显著富集变化。
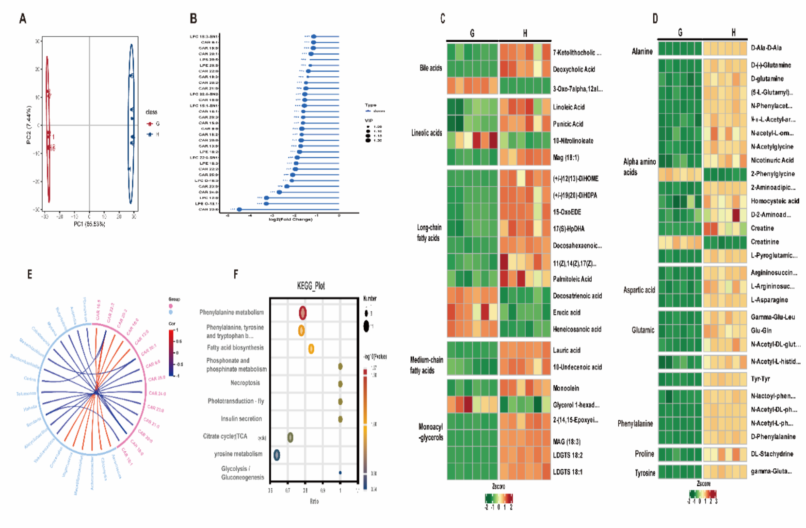
3. 冷胁迫对福寿螺肠道微生物代谢的影响
代谢组分析发现,与低纬度组相比,高纬度组有336种差异代谢物(DEMs)上调。PCoA分析证实两组存在显著代谢差异(图3A)。高纬度组中参与脂肪酸代谢和转运的20种酰基肉碱DEMs和11种溶血磷脂DEMs显著上调,包括CAR 16:5、CAR 22:2和LPC 12:0等(图3B)。酰基肉碱与肠道微生物菌群存在显著相关性,如CAR 22:2和CAR18:0分别与Achromobacter和 Vagococcus呈正相关(图3E)。高纬度组的五种不饱和脂肪酸包括亚油酸、二十二碳六烯酸(DHA)等显著上调(图3C)。低纬度组显示28个氨基酸、肽相关DEMs显著降低(图3D)。此外,低纬度组中的抗氧化化合物显著减少。KEGG富集分析表明,大量DEMs参与脂肪酸和氨基酸代谢通路(图3F)。结果表明参与脂肪酸代谢和细胞膜稳定性的抗冻代谢物在不同纬度地区福寿螺上存在显著差异。

图3 冷胁迫显著影响不同纬度地区福寿螺肠道微生物的代谢谱。A:高纬度组和低纬度组福寿螺肠道微生物代谢物的主坐标分析图。B:溶血磷脂和酰基肉碱相关EDMs表达谱。脂肪酸(C)和氨基酸(D)相关的EDMs表达谱。E:酰基肉碱相关EDMs与高纬度组和低纬度组福寿螺肠道微生物之间的Spearman相关性。F:肠道微生物组EDMs中显著富集的KEGG通路。
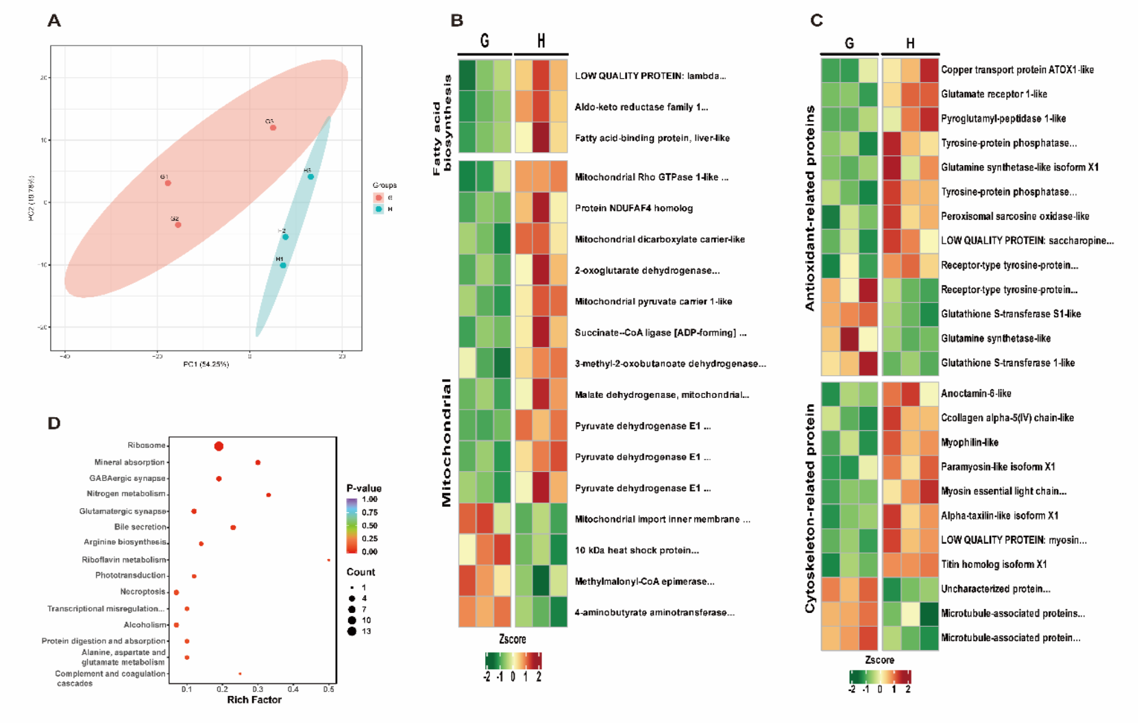
4. 冷胁迫对福寿螺蛋白质组学的影响
福寿螺蛋白质组学分析揭示了与抗寒性相关的蛋白质表达变化。PCA分析表明,两组间鉴定出214种差异蛋白(DEPs)(图4A)。高纬度地区福寿螺中有14种脂质代谢相关DEPs在线粒体和脂肪酸代谢途径显著上调,如FABP、PDHE1、AKR和线粒体丙酮酸载体(MPC)(图4B)。低纬度组中有50种核糖体蛋白上调,而8种细胞骨架蛋白和9种酪氨酸相关蛋白(如酪氨酸蛋白磷酸酶)显著下调(图4C)。KEGG富集发现蛋白质合成和脂质代谢相关通路发生显著变化,包括核糖体功能、胆汁分泌、精氨酸生物合成和核黄素代谢等(图4D)。

图4 冷胁迫下不同纬度地区福寿螺蛋白谱的变化特征。A:高纬度组和低纬度组福寿螺蛋白谱的主坐标分析图。B:线粒体和脂肪酸相关的DEPs表达。C:抗氧化剂和细胞骨架相关DEPs的表达谱。D:DEPs的KEGG通路富集分析。
多组学联合分析
Spearman相关性分析和Mantel检验发现,冷胁迫下福寿螺蛋白质、肠道微生物和代谢物存在显著相关性。脂肪酸/氨基酸合成代谢之间存在显著关系(图5A)。肠道微生物、代谢物和与抗冻代谢物相关蛋白质之间共发现224种显著相关性(图5B)。微生物(Butyrivibrio、Frackibacter、Henriciella)、蛋白(XP_025093501.1)、代谢物(11(Z)、14(Z)和17(Z)-二十碳三烯酸和D-苯丙氨酸)显著正相关。网络图显示低纬度组和高纬度组福寿螺脂肪酸合成的关联性(图5C)。不饱和脂肪酸如亚油酸与Frackibacter、Methanolobus和Vagococcus呈正相关,但与拟杆菌呈负相关。酰基肉碱与气球菌和甲醇杆菌呈正相关,但与拟杆菌呈负相关。而且,这些微生物与参与脂肪酸合成的宿主蛋白如PDHE1和FABP呈显著正相关。拟杆菌与脂肪酸合成、膜合成代谢物和PDHE1蛋白的表达呈负相关。结果强调了福寿螺耐寒性中肠道微生物群介导的脂肪酸合成系统的重要性。

图5 防冻剂相关的脂质和氨基酸的多组学联合分析。A:肠道微生物群和肠道代谢物变化与宿主福寿螺蛋白表达的显著相关性。B:宿主福寿螺DEPs、肠道微生物组和代谢组的Spearman相关性分析。C:宿主DEPs、肠道微生物组和与脂肪酸合成代谢物的Spearman相关网络图。
结论
本研究揭示高纬度地区福寿螺通过上调脂肪酸合成相关蛋白,丰富嗜冷菌、脂质合成菌和乳酸菌,并提高脂肪酸代谢物以对抗冷应激(图6)。研究结果阐明了福寿螺耐寒性中肠道微生物群和代谢动力学之间的相互作用,同时强调了相关代谢途径和调节机制;尽管还需要进一步体内实验验证。我们还鉴定了不同纬度地区福寿螺肠道中的嗜冷菌群,表明其在宿主入侵过程中的冷适应具有潜在作用。总之,这项研究为肠道微生物介导的福寿螺耐寒性和高纬度入侵潜力的分子机制提供了新的见解。

图6 肠道微生物群与宿主福寿螺在提高其耐寒性中的潜在互作机制
文献信息:
J Liu, H Wang, J Gao, GD Lv, H Yang, YF Liu, HL Yang. Gut microbiota and metabolic adaptations in apple snails Pomacea canaliculata: Insights into cold tolerance. Ecotoxicology and Environmental Safety. 2026. 310: 119822.
文章链接:https://doi.org/10.1016/j.ecoenv.2026.119822
作者简介

通讯作者:杨惠麟(Huilin Yang),湖南农业大学副教授,硕士生导师。主要从事生态毒理学方向研究,在重金属污染、农田动物保护利用、农业环境微生物资源开发与利用等方面取得了创新性成果。在国内外相关领域的高水平期刊Environ Sci Technol、Chem Eng J、Sci Total Environ、Ecotoxicology and Environmental Safety和Environmental Pollution等国际著名期刊上发表SCI收录论文20余篇,出版专著4本。主持和参与国家自然科学基金、省自科基金、省教育厅重点项目、省生态环境厅科学研究项目等研究课题10余项。

第一作者:刘靖,湖南农业大学讲师,博士。主要从事入侵生物防控方向研究。主持和参与国家自然科学基金、省自科基金、省农业农村厅重点项目等研究课题10余项。在国内外相关领域期刊Ecotoxicology and Environmental Safety、Mediators of inflammation等上发表SCI收录论文5篇。
(初审:杨惠麟,二审:王华,终审:周耀渝)
| 点击下载文件: |